第一章 总则
第一条 为确保买球官网高等职业教育分类考试招生工作顺利进行,根据《重庆市教育委员会关于印发2020年重庆市高等职业教育分类考试招生实施办法的通知》(渝教招发〔2019〕25号)等有关政策及规定,结合买球官网实际情况,特制定本章程。
第二条 本章程适用于买球官网2020年重庆市高等职业教育分类考试招生(中高等职业教育贯通培养项目转段招生除外)。
第二章 学校概况
第三条 学校全称:买球官方网站
第四条 学校代码:5038
第五条 办学性质:全日制民办普通高等学校
第六条 办学层次:高职(专科)
第七条 学习形式:全日制
第八条 办学地址:重庆市渝北区回兴街道兴科2路1号(邮编:401120)
就读地址:重庆市沙坪坝区童家桥街道壮志路2号
第九条 主管单位:重庆市教育委员会
第十条 学校概况:买球官方网站创建于1999年,是经重庆市人民政府批准、教育部备案,纳入国家招生计划、面向全国招生的民办全日制普通高等专科院校。2009年经重庆市人民政府批准,西南政法大学全面接管了学院,成为学院的投资者、举办者和管理者。2013年9月,四川泛美教育投资集团有限责任公司和重庆斌鑫集团有限公司成立重庆新元投资有限公司,买球官方网站由重庆新元投资有限公司独立举办。
学院作为泛美集团旗下重庆首家专业航空高职院校,积累了丰富的航空职业教育经验和雄厚的民航专家团队,学院将依托集团的教育资源优势和重庆的区域优势,致力于打造一所培养服务、运输、维修、飞行、创新人才为一体的专业航空职业学院,培养航空服务业的高级人才、航空运输业的实用人才、航空制造业的维修人才以及通用航空飞行专业人才。
第三章 招生对象、计划及收费标准
第十一条 招生对象:已参加重庆市2020年高等职业教育分类考试招生报名,取得报名资格的普通高中毕业生(含具有同等学力者)和中等职业学校毕业生。
第十二条 招生计划:各批次、各类别的招生专业及计划以重庆市教育委员会和重庆市教育考试院审核公布的为准,考生可在买球官网招生网(http://www.hailian.cn)或《2020高等职业教育分类考试计划及填报志愿指南》查阅。
第十三条 收费标准:各专业学费、住宿费等各项收费严格执行物价部门核定的收费标准。各专业具体收费标准在买球官网招生网(http://www.hailian.cn)和《新生入学须知》上进行公布。如因故退学或提前结束学业,学校按学生实际学习时间和实际住宿时间,按月计退剩余的学费和住宿费。
第四章 报名、考试、填报志愿及录取
第十四条 报名办法:报名时间、地点和办法按照重庆市教育考试院2020年全国普通高校招生考试报名工作相关安排执行。
第十五条 考试安排:考生需按重庆市教育考试院相关安排参加相应考试。免试按《重庆市教育委员会关于印发2020年重庆市高等职业教育分类考试招生实施办法的通知》(渝教招发〔2019〕25号)有关规定执行。
第十六条 成绩公布:考生可通过重庆市教育考试院门户网(www.cqksy.cn)、重庆招考信息网(www.cqzk.com.cn)查询考试成绩和各类录取最低控制分数线(具体时间由重庆市教育考试院确定并公布)。
第十七条 填报志愿:志愿填报采用网上填报方式,安排在高等职业教育分类考试招生录取最低控制分数线公布后进行(具体时间、填报方式等相关事项由重庆市教育考试院确定并公布)。如遇录取时计划未满额,买球官网参加重庆市2020年高等职业教育分类考试招生志愿征集工作。
第十八条 录取原则:买球官网严格遵循我市高等职业教育分类考试招生录取照顾政策和“一档多投”的投档、录取规则。具体政策及模式按《重庆市教育委员会关于印发2020年重庆市高等职业教育分类考试招生实施办法的通知》(渝教招发〔2019〕25号)公布的执行。除我市统一要求外,买球官网在录取过程中还将按照以下原则实施录取:
1.男女男生比例:买球官网各专业录取无男女生比例要求。
2.外语语种要求:买球官网各专业不限制外语语种,入学后公共外语统一为英语。
3.录取体检标准:买球官网按教育部、卫生部和中国残疾人联合会制定的《普通高等学院招生体检工作指导意见》执行。为进一步促进学生就业,建议报考航空类专业的考生,参照行业用工标准衡量自身视力、身高、形象等身体条件要求后谨慎报考。
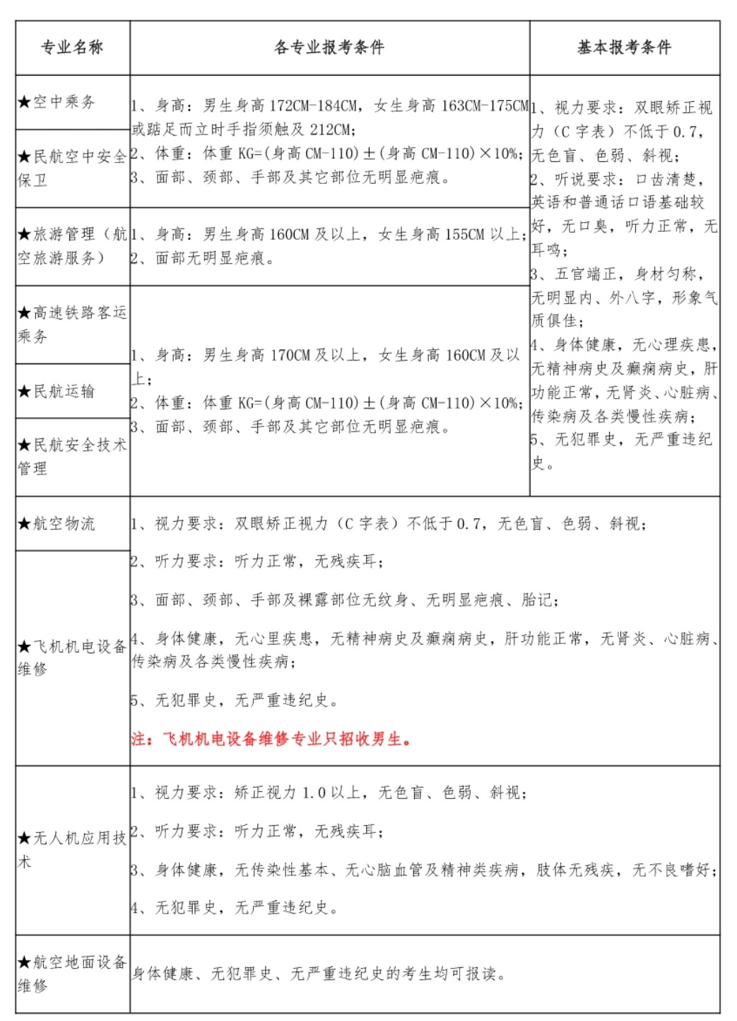
2020年部分专业报考条件

第十九条 录取查询:考生可登录重庆市教育考试院网站(www.cqksy.cn)或重庆招考信息网(www.cqzk.com.cn)查询录取信息。买球官网录取结束后在招生网(http://www.hailian.cn)上公布各批次、各类别、各专业录取最低分数线。
第五章 入学、资助政策与学历证书
第二十条 考生待遇:考生被买球官网2020年重庆市高等职业教育分类考试招生录取后,不再继续参加重庆市2020年普通高校招生全国统一考试,来校就读期间与全国普通高考录取的考生待遇完全相同。
第二十一条 入学安排:考生被买球官网录取后,需按录取通知书的相关要求到买球官网报到入学,未经买球官网同意逾期两周未报到者视为自行放弃入学资格。入学三个月内,买球官网将对新生进行资格复审,对复查不合格者将取消其入学资格和学籍。
第二十二条 资助政策:买球官网按照国家相关资助政策规定,设有完善的奖助贷资助体系,符合条件的在校学生可向买球官网申请办理。主要有:国家奖学金、国家助学金、国家助学贷款、生源地信用助学贷款、学院蓝天奖学金等。
第二十三条 学历证书:学生在规定年限内修完教学计划规定的全部课程,成绩合格,符合毕业条件,由买球官方网站颁发经教育部电子注册的全日制普通高等教育专科毕业证书。
第六章 其他
第二十四条 重要声明:买球官网从不委托任何中介机构和个人代办招生事宜,有关招生相关工作,请直接与买球官网招生办公室联系,否则出现任何后果,买球官网概不负责。
第二十五条 联系方式:
1.监督申诉:
监督部门: 买球官方网站纪委办公室
监督电话: 023-67135131
2.招生服务:
办学地址: 重庆市渝北区回兴街道兴科2路1号
(邮编:401120)
就读地址:重庆市沙坪坝区童家桥街道壮志路2号
招生部门:买球官方网站招生办公室
招生电话: 023-67199881、67199882、67199883、67199889、023-67459242(传真)
学校网址:www.hailian.cn
招生网址:www.hailian.cn
电子邮件:4006960333@b.qq.com
第二十六条 本招生章程由买球官方网站招生办公室负责解释。




渝公网安备50011202504917号